榆林近段时间,
榆林朋友圈疯传的信息中,
榆林有诸多实属谣言,
小编在这里给小伙伴们总结出来,
以免耽误了大事!
榆林 TOP10 用日本发明的表情包要付钱
榆林 TOP9 一批新交通法规4月起实施
TOP8 独生子女父母可领6000元
TOP7 不带医保卡看病会被多收费

TOP6 春茶含过量农药,茶农自己都不喝
榆林 TOP5 摸多了购物小票会致癌
榆林 TOP4 若草莓籽是红色,则被打过染色剂
TOP3 厨房做饭时接打电话易引发爆燃
TOP2 水洗面条,残留胶状物是塑化剂
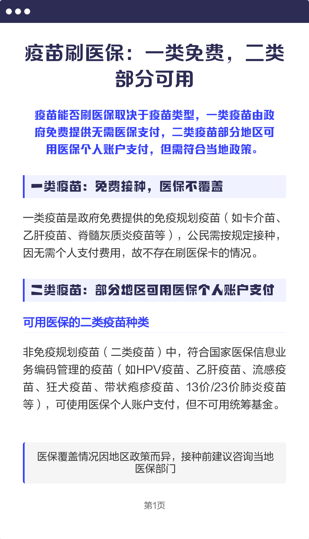
TOP1 疫苗危害巨大,接种不如得病
榆林 内容综合网络

榆林 新媒体编辑 迪迪






